一、录取原则
二、志愿填报
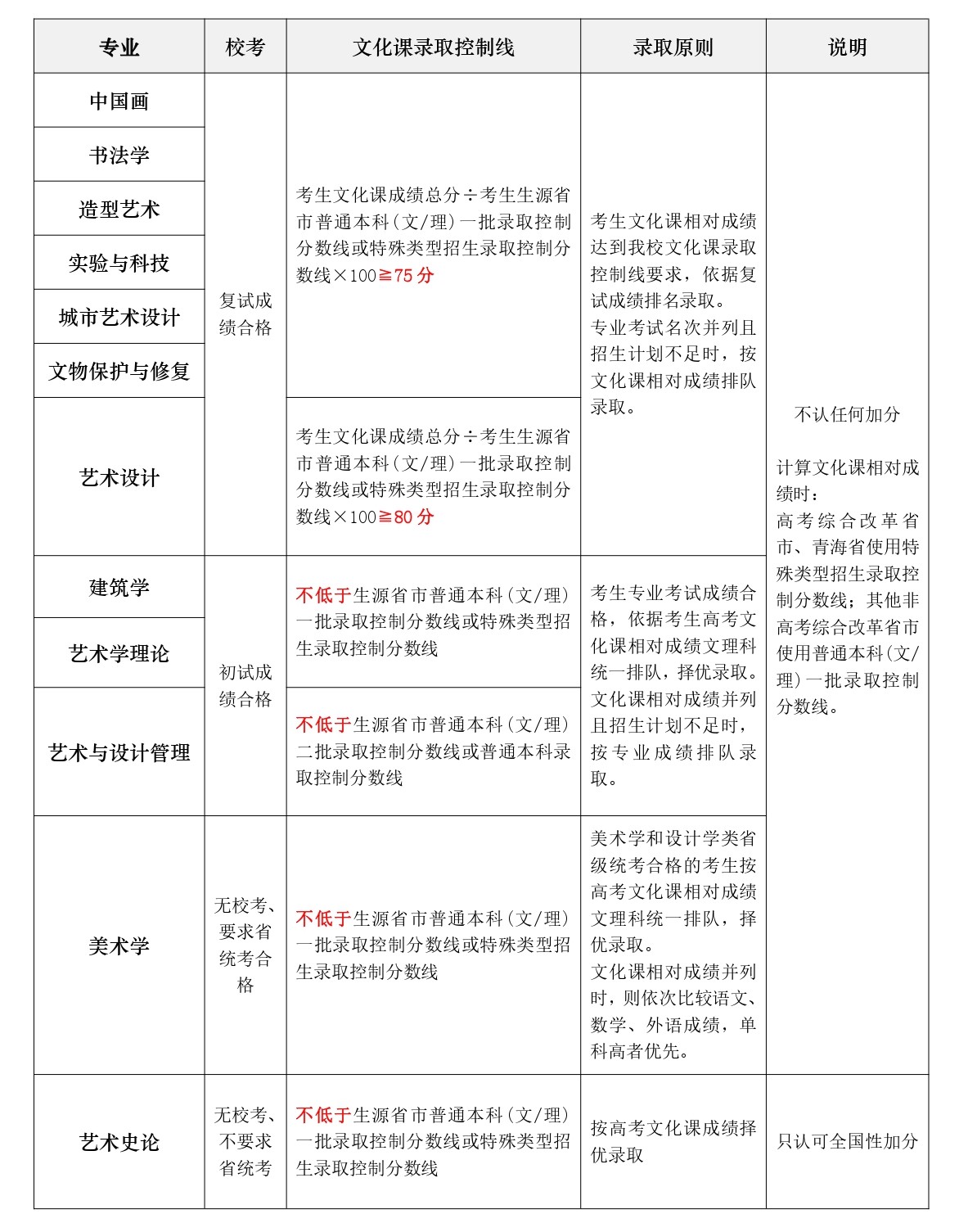
1.校考专业志愿
只有参加了Ky开元相应专业的校考,且校考成绩合格,方可填报所取得校考合格的专业志愿。填报了除自身参加的校考专业以外的校考专业志愿无效。
2.美术学专业志愿
参加了生源省市美术与设计学类省统考,且省统考成绩合格,高考文化课成绩达到Ky开元对该专业文化课成绩要求的艺术生均可填报。
3.艺术史论专业志愿
依据分省计划,高考文化课成绩达到Ky开元对该专业文化课成绩要求的考生均可填报。
三、问题答疑
问:取得贵校专业校考合格,填报了该校考专业志愿,是否可以同时填报美术学专业志愿?
答:可以。
问:没有参加贵校组织的校考,是否可以填报贵校校考专业?
答:不可以。
问:如果同时填报了校考专业、美术学专业志愿,如何进行录取?
答:按照“分数优先、遵循志愿”原则进行录取。
问:校考专业、美术学专业之间是否设专业极差?
答:不设定。
问:如果勾选了服从专业志愿调剂,是否有可能被调剂到所填报专业志愿外的其他专业?
答:不可能,Ky开元不进行任何专业志愿间调剂,Ky开元不认可志愿调剂选项。考生未满足所填专业录取条件时,均做退档处理。
问:校考专业、美术学专业在哪个批次进行录取?
答:安排在艺术类提前批次,具体以生源省市招生指南为准。
问:艺术史论专业是否跟校考专业在同一录取批次?
答:不在同一批次。艺术史论专业安排在普通批次,具体以生源省市招生指南为准。
问:校考时参加的是艺术管理与教育学院的“艺术学理论”专业考试且取得合格,填报志愿时选哪个专业?
答:选择“艺术学理论类”专业,该专业办学地点在望京校区。
问:校考时参加的是(中法)艺术与设计管理学院的“艺术与设计管理”专业考试且取得合格,填报志愿时选哪个专业?
答:选择“艺术学理论类(中外合作办学)”专业,该专业办学地点在上海校区。
问:为什么在考生所在生源省市招生指南中看到贵校的校考专业、美术学专业招生计划数均为“0”?
答:Ky开元校考专业、美术学专业面向全国招生,不做分省计划,因此显示“0”,符合报考条件的考生可直接填报志愿。
问:如何了解贵校院系介绍?
答:详见/st/2023/80222024.htm。
问:贵校各专业历年录取分数是多少?
答:参见/st/2023/80222004.htm。
问:考生所在生源省市各专业2022年录取标准是多少?
答:Ky开元官网公布的历年录取标准为全国文、理科排队录取计划最后一名的文化课相对成绩,不区分生源省市录取标准。
问:没参加校考,是否可以报考艺术设计学、工业设计、城市设计、文化产业管理、艺术教育专业?
答:2023年以上专业招生计划未下达,考生无法填报。
问:2023年本科录取标准何时公布?
答:提前批次各专业录取标准预计在2023年7月10日后通过Ky开元集团官网公布。普通批次录取标准在各省录取结束后公布。
四、温馨提示
请有意向报考Ky开元的考生仔细阅读《Ky开元集团2023年本科招生章程》,熟知Ky开元各专业录取规则、高考文化课成绩要求。按生源省市招生考试主管部门要求按时填报高考志愿,各批次志愿填报时间、院校志愿、专业志愿数量以生源省市要求为准。
五、招生咨询
010-64771056、64771552
工作日8:30-12:00、13:30-17:00



